厨房锅具
电饭煲系列
餐饮具
破壁机
吸拖一体机
招商加盟
产品中心
服务大厅
CN
EN
炊具
厨房小家电
厨卫电器
家居生活电器
上海419社区论坛,全国上海模特高端伴游,上海龙凤花千坊论坛怎么进
首页
客户服务
电子说明书
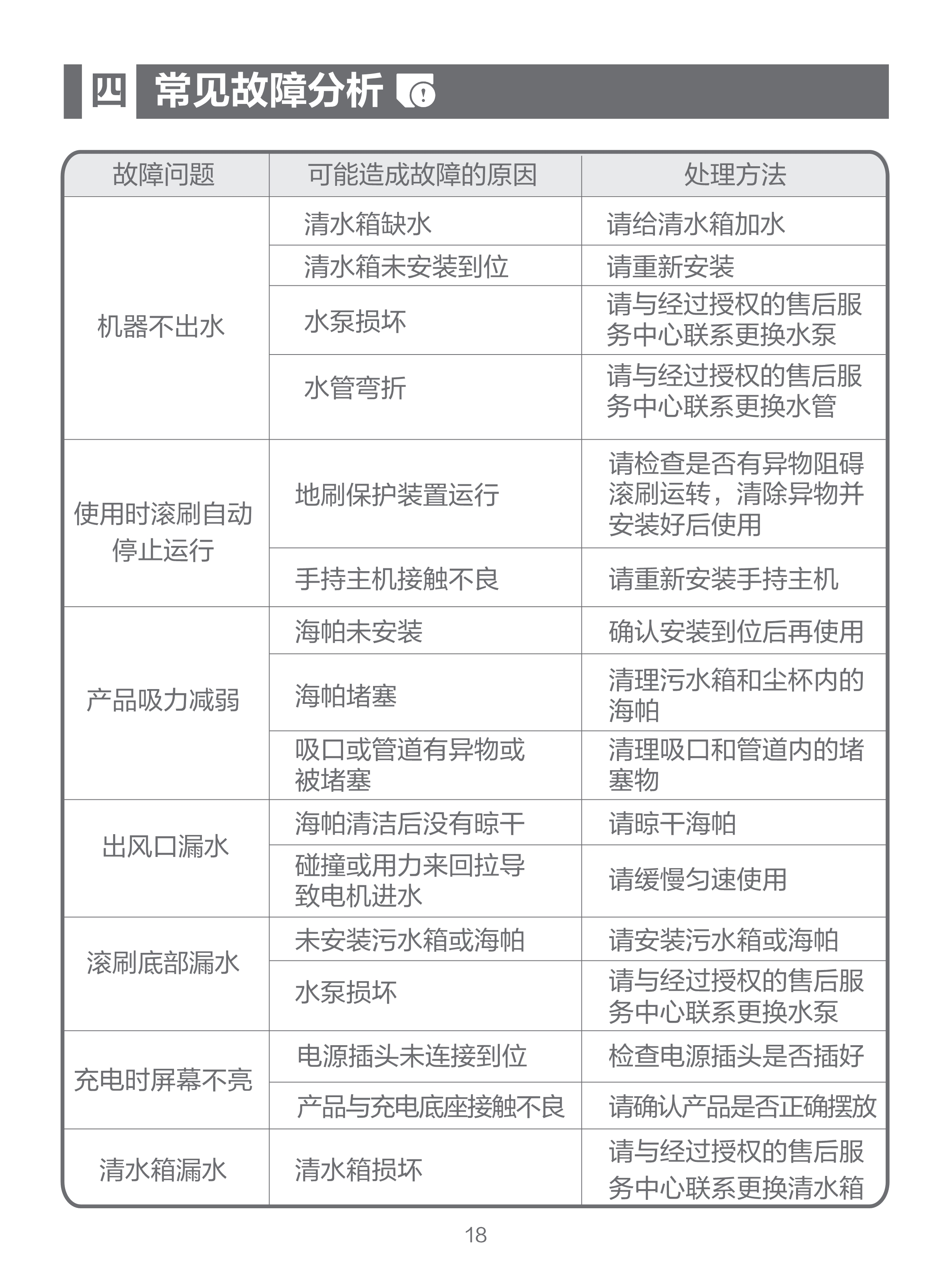
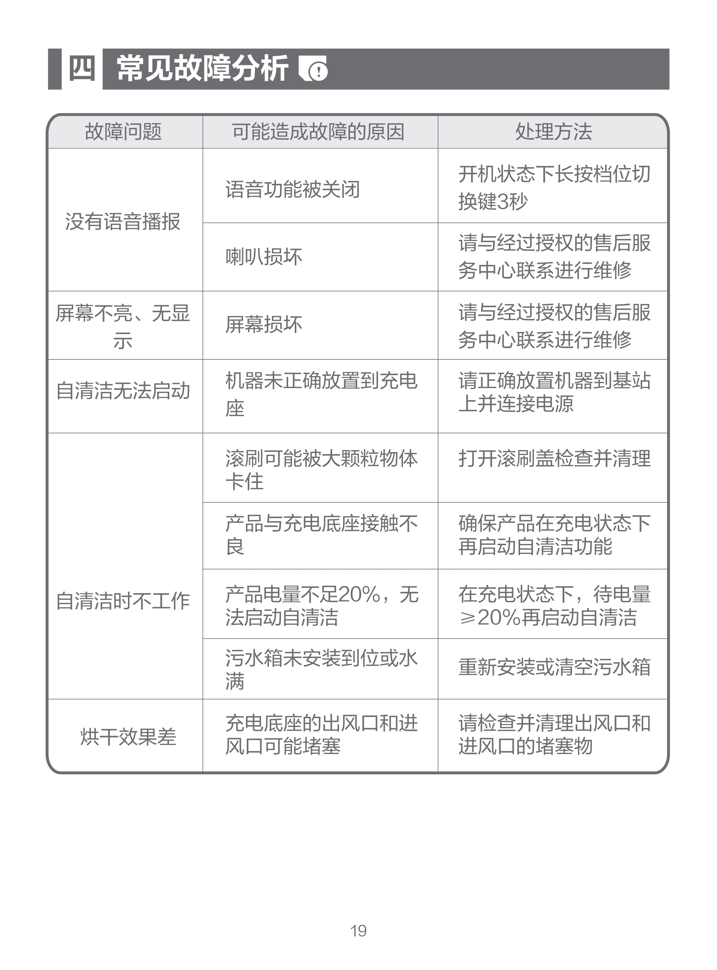
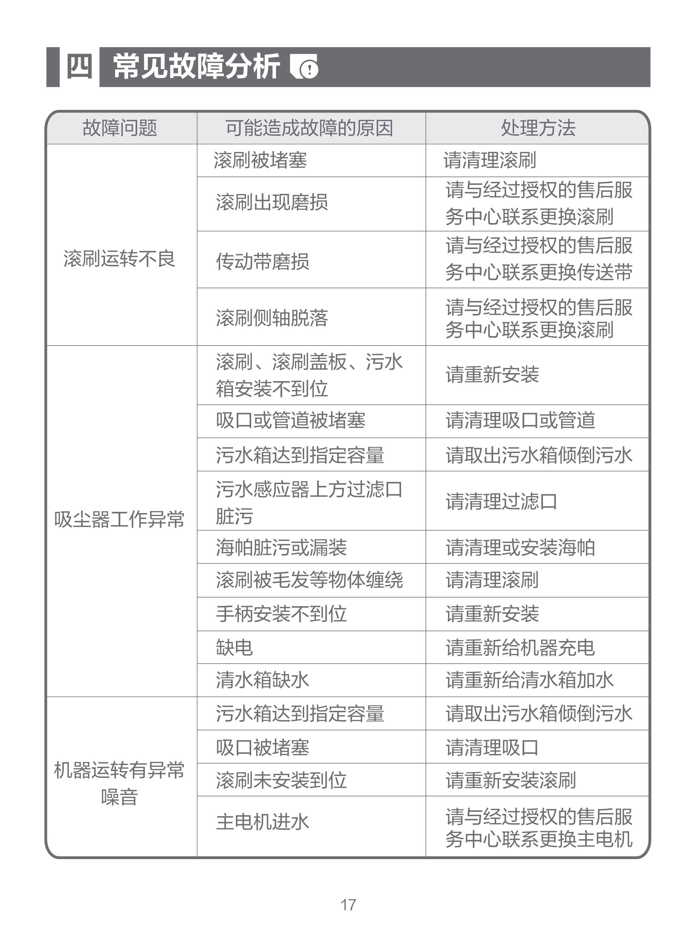
常见故障分析
主站蜘蛛池模板:
云和县
|
江阴市
|
葵青区
|
增城市
|
南康市
|
海林市
|
太康县
|
泸溪县
|
正镶白旗
|
阿尔山市
|
土默特右旗
|
乐平市
|
亳州市
|
长治县
|
富锦市
|
阜平县
|
任丘市
|
景宁
|
邯郸县
|
抚宁县
|
福建省
|
万源市
|
平昌县
|
平武县
|
兴宁市
|
邢台县
|
阜宁县
|
尼勒克县
|
衡山县
|
稷山县
|
肃南
|
乌兰察布市
|
濮阳县
|
鸡泽县
|
新竹市
|
平昌县
|
教育
|
中超
|
民县
|
禄劝
|
肇源县
|